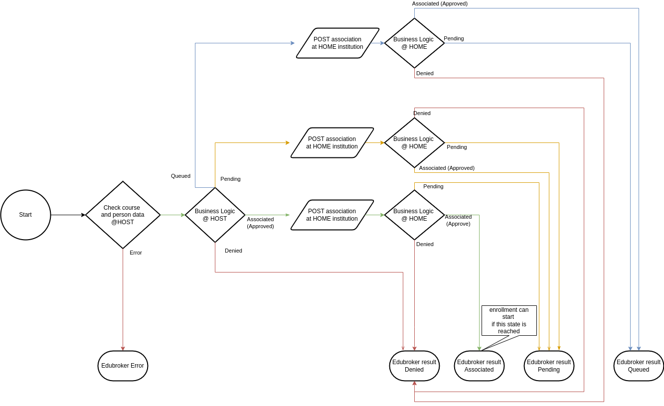
Association State Flowchart
The flowchart below describes the outcome of association states after the initial application of a student. The student should receive an initial result.
The HOST and HOME institutions each have their own business logic rules they can use to determine the state.
btw: states can change later.
Explanation of rules governing the association state (Home Institution)
- pending (process is waiting on the status of the students home institution)
- associated (the student is approved for the learning activity)
- canceled (by student)
- denied (either learning activity is stopped or student is not allowed)
- queued (student is put on a waiting list)
Explanation of rules governing the association remoteState (Host Institution)
- pending (process is waiting on the status of the students home institution)
- associated (the student is approved in the learning activity)
- canceled (by student)
- denied (student is not allowed)
- queued (student is put on a waiting list)
